菠菜论坛
主页
菠菜论坛 总览
菠菜论坛 简介
历史沿革
院徽院训
现任领导
历届领导
内设机构
师资队伍
各项荣誉
发展大事记
校友风采
党的建设
组织设置
中心组学习
组织生活
政治学习
党风廉政
党员发展
本科生教育
专业简介
培养方案
课程建设
创新实验班
教学动态
实习实训
学科与研究生
学科建设
博士后流动站
学术型研究生
全日制专业硕士
公师教育硕士
科学研究
学术动态
科研平台
科研团队
科研成果
学生工作
制度文件
学生组织
特色活动
班团风采
日常服务
研究生工作
实验室建设
实验室安全
仪器共享
平台建设
社会服务
网络教育
科普基地
院企(校)合作
研学活动
职工之家
职工小家
教代会工作
活动掠影
多彩生活
主页
>
主页 栏目
>
快速导航
>
学术科技创新
> 正文
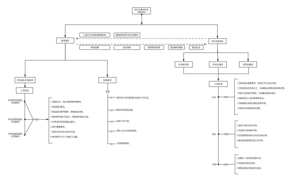
本科生课外科技创新活动
发布时间:2019-03-18 17:10:32